BLUE “K” SAFARI にご乗船の際は、以下書類を提出いただいております。

 

■ダイバーメディカル/参加者チェックシート 

 

■安全潜水標準実施要項了解声明書

■ボートツアー及びスクーバダイビング免責及び危険引受同意書

■保険について

 

ダウンロード
書類一式こちらよりダウンロードしていただけます。
■ご提出書面について.pdf
PDFファイル 1.7 MB

ダイバーメディカル 参加者チェックシート

 

ご乗船予約の際に、まずこちらの「メディカル 参加者チェックシート」をご確認下さいませ。

ご乗船3カ月前にもう一度見直していただき、また、ご乗船までに新たに該当する項目がある場合は必ずお知らせくださいませ。ご確認時に「健康診断医師による評価」が必要となっていらっしゃいましたらそれをお受けいただき、「参加することに同意します」の評価をいただいたシートを事前に弊社までご提出くださいませ。

 

乗船時に原本をお持ち下さい。

書類は乗船時に回収いたします。併せてCカード、ログブックも確認いたします。

ご協力お願いいたします。

ご乗船いただく全てのお客様に、「ダイバーメディカル/参加者チェックシート」を事前にご提出いただいております。安全に楽しくダイビングをなさっていただくために、ご理解とご協力をお願い申し上げます。

 

※乗船前6ヶ月以内の状況にてご提出くださいませ。

 

 ※「はい」に該当する項目がある場合は、ご乗船日の6ヶ月前以内に医師の診断を受けていただき、「参加することに同意します」とされた診断書を、ご乗船の一ヵ月前までにご提出下さいませ。

 

※ご提出後に「はい」に該当する項目が発生した場合は、速やかにご相談下さいませ。

 

※1ページ目に「はい」の項目があっても、次のページのA~Gにすすみ、「いいえ」でしたら診断書の必要はありません。

 

※ご相談などございましたら何なりとお申し付けくださいませ。

 


安全潜水標準実施要項了解声明書

ご乗船時にご記入・ご署名いただいた原本をご提示ください。


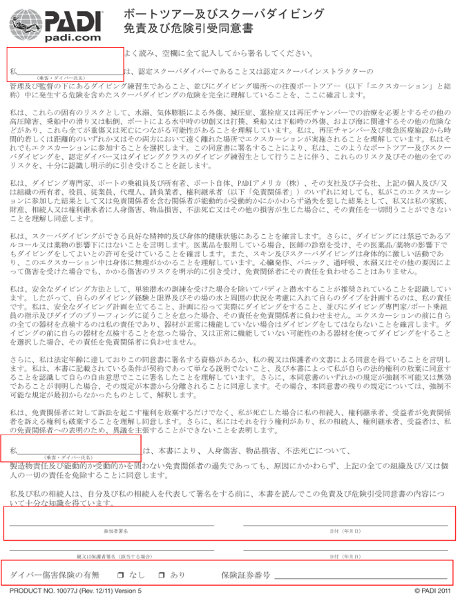
ボートツアー及びスクーバダイビング免責及び危険引受同意書


保険について


ゲストカード(オンライン)

オンライン登録できない方、ショップ様、グループの方は、下の印刷用ゲストカードにご記入の上、乗船時にお持ちください。

ゲストカード(印刷用)

■お申込書(ゲストカード)印刷用

ダウンロード
お申込書(ゲストカード)印刷用.pdf
PDFファイル 126.6 KB

■ショップ・グループ様用 ダイビング情報

ダウンロード
ダイビング情報 リスト.pdf
PDFファイル 189.0 KB